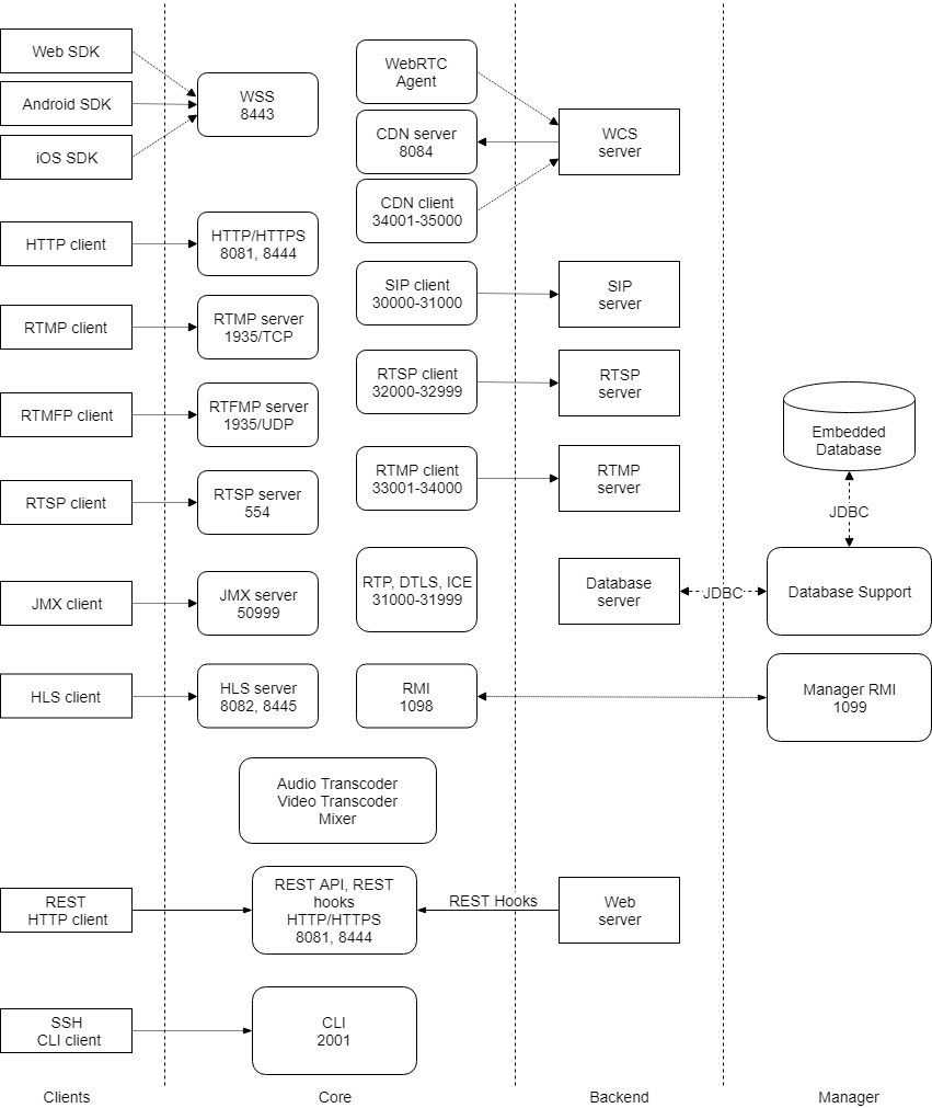
Architecture¶

WCS works under Linux x86_64 operating system. The network architecture of WCS is shown on the above picture and has one main module:
The purpose of the Core is working directly with signalling and streaming data, interaction with browser clients, SIP servers, Web server of the developer and command line interface support to administer the server.
A simplified architecture flowchart looks as follows:
